Branchement d'un registre à décalage sur les ports GPIO 3,3V

Registre à décalage
Voir le programme shifter.py
Avec comme brochage :

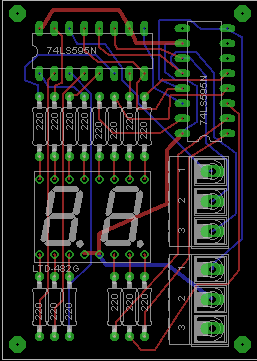
Exemple avec un afficheur 2x7 segments LTD482G, en fait c'est un composant récupéré, mais ça marche bien.

Avec un câblage pensé en temps que schéma, et le programme deuxseg.py
En simple face j'ai réfléchit en typon :


Le programme change un peu : deuxseg_b.py